«После аннексии Крыма я туда ни разу не ездил. Честно говоря, мне не комфортно даже думать о такой поездке. Не уверен, что спокойно выдержу множество триколоров. А вот Крым прошлого связан только со светлыми воспоминаниями», ‒ говорил знаменитый юморист Андрей Чивурин в интервью украинскому изданию «Сегодня». Почти 17 лет он проработал редактором российского «КВН» на российском же «Первом канале», но после аннексии Крыма в 2014 году разорвал контракт с российским телевидением. Сегодня Чивурин ‒ главный редактор популярного в Украине юмористического шоу «Лига смеха».
Со своей женой Ларисой Чивуриной он прожил более 30 лет. По рассказам юмориста, благодаря ее работе финансовым директором в крупной строительной компании, семья могла продержаться на плаву, когда увлечение «КВН» не приносило особых денег.
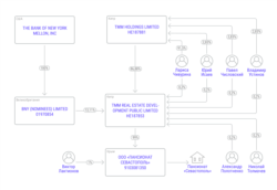
Сегодня Лариса Чивурина контролирует большую долю в строительно-девелоперской компании «ТММ» и остается ее финансовым директором. Как выяснили в общем расследовании телеканал Настоящее Время и российский общественный антикоррупционный проект «Муниципальный сканер», она же, нарушая европейские и украинские санкции, через несколько оффшорных компаний инвестирует в туристический бизнес в аннексированном Крыму. В этой схеме также участвует британский филиал крупнейшего в мире депозитарного американского банка Bank of New York Mellon, поэтому крымский бизнес Чивуриной может нарушать и американские санкции.
От Ялты до Нью-Йорка
На входе в ялтинский пансионат «Севастополь» гостей встречает трепетание российского триколора. В пансионате есть открытый бассейн и тренажерный зал, из части номеров открывается вид на Черное море. По словам бывших жильцов, ремонт в отеле, который фигурирует под двумя разными названиями ‒ пансионат «Севастополь» и гостиница «ТММ-Ялта» ‒ не делали долгие годы. Ночь в двухуровневом номере для трех человек в летний сезон в среднем обойдется в 10 тысяч рублей (156 долларов), а ночь на двоих ‒ в среднем в 6 тысяч рублей (94 доллара).
По данным расследования телеканала «Настоящее Время», созданного Радіо Свобода с участием «Голоса Америки», и «Муниципального сканера», несмотря на то, что формально «ТММ» продала пансионат российскому ООО, бенефициарами через европейские компании остаются все те же люди. Европейские санкции запретили еще в 2014 году компаниям из ЕС открывать новый бизнес и инвестировать в туристическую отрасль на аннексированном Крыму.
Компания ООО «Пансионат «Севастополь» была создана и зарегистрирована в российском реестре юридических лиц в Ялте через два года после введения санкций ‒ 17 августа 2016 года. Один процент компании принадлежит директору Виктору Лактионову (он же ‒ генеральный директор созданной в аннексированном Крыму в июле 2014 года компании «ТММ-Ялта»), а 99% владеет кипрская TMM Real Estate Development Public Limited (в прошлом Espina Holdings Limited).
Сам TMM Real Estate Development Public Limited на 13,11% принадлежит британской BNY (Nominees) Limited, с 1985 года зарегистрированной в Лондоне. Она предлагает банковские и инвестиционные услуги и является дочерним предприятием нью-йоркского The Bank of New York Mellon, Inc. ‒ крупнейшего в мире депозитарного банка с активами 33,1 триллиона долларов по состоянию на декабрь 2018 года.
В BNY Mellon телеканалу «Настоящее Время» ответили, что только управляют активами от имени своих клиентов, но отказались комментировать вопросы, связанные с компанией «ТММ» и возможным нарушением санкций.
Мы тщательно проверяем активы клиентов, которые мы держим от их имени, на предмет соответствия международному и местному законодательствуСоррел Бейнон
«Мы тщательно проверяем активы клиентов, которые мы держим от их имени, на предмет соответствия международному и местному законодательству. В случае необходимости мы ставим вопрос в соответствующих органах. Мы отказываемся комментировать далее», ‒ написала заместитель директора коммуникаций банка Соррел Бейнон.
Телеканал «Настоящее время» поговорил с королевским адвокатом по санкционному праву ЕС из Великобритании Майей Лестер и американским адвокатом в области санкций США Эриком Феррари о возможном нарушении американских экономических ограничений через BNY Mellon. Оба юриста сошлись во мнении, что многое зависит от структуры отношений между главным офисом банка и его европейским дочерним предприятием.
Только Управление контроля за иностранными активами Министерства финансов США может определить, в его ли юрисдикции назначать наказаниеЭрик Феррари
«Если учесть, что у них есть связь с США и их деятельностью в Крыму, или материнская компания в США работает по принципу разделения сервисов с поддержкой своей зарубежной дочерней компании, то материнская компания в США потенциально может нести ответственность. Но это может и не быть нарушением. Все очень зависит от фактов. Только Управление контроля за иностранными активами Министерства финансов США (OFAC) может определить, в его ли юрисдикции назначать наказание», ‒ сказал Эрик Феррари.
Телеканал «Настоящее время» также отправил запросы о возможном нарушении в OFAC, которое занимается мониторингом и внедрением санкций в США, и специальному комитету по надзору за соблюдением санкционного режима Министерства финансов Великобритании. На момент публикации расследования ведомства не ответили. В кипрском Спецкомитете по санкциям при Минфине телеканалу «Настоящее Время» сказали, что придерживаются санкционного законодательства ЕС в полном объеме, и посоветовали обратиться с вопросами о нарушениях в сами компании.
С 2011 до 2018 года, включая период нарушения европейских санкций, в состав директоров прямого владельца «Пансионата «Севастополь», ‒ кипрской TMM Real Estate Development Public Limited ‒ входили:
- Николас Енукидзе ‒ бывший председатель наблюдательного совета «Банка Грузии» и бывший управляющий директор корпоративных финансов в украинской инвестиционной компании Concorde Capital;
- гражданин Нидерландов Маартен ван ден Белт ‒ бывший гендиректор в компании Visa International по региону CEMEA (Центральная Европа, Ближний Восток и Африка);
- еще один директор ‒ британец Доминик Дрейфус, независимый член правления «ТММ» в Германии и Великобритании, он также является членом совета директоров FBME Bank (оперирует в России, на Кипре и в Танзании) и возглавляет комитет по аудиту в British and American Investment Trust Plc.
Еще 86,88% собственности пансионата с Кипра контролирует другая кипрская компания ‒ TMM Holdings Limited. И по 0,2% отданы Ларисе Чивуриной, заместителю гендиректора украинской «ТММ» по правовым вопросам Юрию Исаеву, директору киевского отделения «ТММ» Павлу Числовскому и гендиректору всей группы «ТММ» Николаю Толмачеву. В последнем доступном аудиторском отчете компании с кипрского бизнес-регистра 2015 года указаны 19 дочерних предприятий, среди которых есть несколько подразделений «ТММ». Копия отчета есть в редакции.
В то же время, 99,5% акций TMM Holdings Limited владеет та же Лариса Чивурина, еще по 2,83% акций контролируют Исаев, Числовский и главный инженер киевской «ТММ» Владимир Устинов. В этом же оффшоре Чивурина и Толмачев занимают должности директоров. В Украине последний занимает должность вице-президента негосударственной Строительной палаты страны, входит в совет директоров Украинской строительной ассоциации, занимает должность гендиректора украинской «ТММ-Энергострой», которая в 2016 году поставляла десятки тонн трубопроводов российскому «Росатому». Толмачев также был удостоен государственных наград Украины в области науки и техники.
Один отель, два владельца
Во время интервью телеканалу «Настоящее Время» Лариса Чивурина и Юрий Исаев подтвердили, что и кипрские компании, и пансионат в аннексированном Крыму принадлежат им, но категорически отрицали, что ведут на полуострове какую-либо деятельность. По их словам, им пришлось открыть ООО «Пансионат «Севастополь» уже после аннексии, чтобы сохранить свое недвижимое имущество.
Украинская компания не нарушает санкций ни Евросоюза, ни Украины по поводу ведения бизнеса в России. Мы его не ведемЮрий Исаев
«Украинское предприятие «ТММ» потеряло контроль над недвижимостью, находящейся на территории Крыма. Украинская компания не нарушает санкций ни Евросоюза, ни Украины по поводу ведения бизнеса в России. Мы его не ведем», ‒ сказал Исаев. Позже в разговоре он подтвердил, что фактически у отеля два владельца: киевская «ТММ», согласно украинскому реестру недвижимости, и, согласно российскому реестру, кипрские фирмы через российскую компанию, конечными бенефициарами которых в обоих случаях являются Чивурина, Исаев, Числовский и Устинов.
Между тем, на туристических форумах и в туристических программах жильцы «Севастополя» продолжают оставлять отзывы. А ООО «Пансионат «Севастополь», 99% которого владеет кипрская TMM Real Estate Public Limited, контролируемая Чивуриной, сдает отчеты в налоговую службу России. По словам Чивуриной и Исаева, они не контролируют работу отеля.
«Есть украинское предприятие «ТММ», которое до недавнего времени было владельцем, и, в принципе, владельцем отеля и остается на сегодняшний день. Де-юре, имеется в виду. Есть какой-то нерезидент, который путем корпоративного управления приобрел права и тем самым стал косвенно каким-то образом владельцем», ‒ сказал Исаев о компании, конечными бенефициарами которых является он и его коллеги.
После того, как корреспондент телеканала «Настоящее время» показал документы с российского реестра юрлиц, свидетельствующие о том, что в 2016 году кипрская TMM Real Estate Public Limited открыла и вложила в российскую компанию в аннексированном Крыму почти 1,2 миллиона долларов, Чивурина и Исаев ответили молчанием. Нарушением санкций ЕС, запрещающих европейским компаниям развивать и инвестировать в туристическую сферу Крыма, это действие они не считают и утверждают, что кипрские компании выполняют только корпоративную функцию.
Чивурина и Исаев также рассказали, что еще в 2008 году продали 13% акций кипрской TMM Real Estate Public Limited (прямого владельца крымского отеля) на бирже. По их словам, банк BNY Mellon ‒ «владелец расписок» акционеров, а в самом «ТММ» не знают, кто именно владеет этими акциями.
Украинский «ТММ» ‒ крупное предприятие в области строительства недвижимости премиум-класса и в меньшей степени ‒ промышленного строительства, торговли оборудованием для выработки электроэнергии и машиностроения. Уставной капитал «ТММ» оценивается примерно в 29 миллионов долларов. Компания неоднократно становилась лауреатом различных премий, в том числе национальной бизнес-награды «Выбор Украины» 2018 года.
В 2015 году налоговая инспекция выдвигала «ТММ» обвинения в махинациях из-за некорректно проведенных транзакций. Тогда несколько сотен сотрудников во главе с Толмачевым организовали пикет у здания украинской Государственной фискальной службы. Еще одну структурную компанию «ТММ» в 2018 году признали банкротом.
Сегодня на главном сайте компании нет ни одной записи о пансионате «Севастополь», но упоминается проект «ТММ-Ялта» ‒ фотография здания полностью соответствует внешнему виду здания пансионата. Его компания отреставрировала в 2002 году и владела им с лицензией на ведение гостиничного бизнеса до 2015 года. До покупки этот комплекс назывался «Санаторий «Севастополь». На некоторых туристических форумах и агентствах ялтинский пансионат еще записан как «ТММ-Ялта».
Телеканалу «Настоящее Время» не удалось поговорить с генеральным директором «Севастополя» Виктором Лактионовым. Несколько раз его не оказывалось на рабочем месте, позже на просьбу о комментарии от руководства сотрудники категорически отвечали отказами.
«Мы не даем публичных интервью. Не хотим, ‒ сказала сотрудница «Севастополя» Елена Лактионова. ‒ Это наше право ‒ никаких интервью. Ищите других».
Аннексия Крыма Россией
В феврале 2014 года вооруженные люди в форме без опознавательных знаков захватили здание Верховной Рады АРК, Совета министров АРК, а также симферопольский аэропорт, Керченскую паромную переправу, другие стратегические объекты, а также блокировали действия украинских войск. Российские власти поначалу отказывались признавать, что эти вооруженные люди являются военнослужащими российской армии. Позже президент России Владимир Путин признал, что это были российские военные.
16 марта 2014 года на территории Крыма и Севастополя прошел непризнанный большинством стран мира «референдум» о статусе полуострова, по результатам которого Россия включила Крым в свой состав. Ни Украина, ни Европейский союз, ни США не признали результаты голосования на «референдуме». Президент России Владимир Путин 18 марта объявил о «присоединении» Крыма к России.
Международные организации признали оккупацию и аннексию Крыма незаконными и осудили действия России. Страны Запада ввели экономические санкции. Россия отрицает аннексию полуострова и называет это «восстановлением исторической справедливости». Верховная Рада Украины официально объявила датой начала временной оккупации Крыма и Севастополя Россией 20 февраля 2014 года.
FACEBOOK КОММЕНТАРИИ: